法人向けトップ
> 電子デバイス・産業用機器
> 制御機器トップ
> サービス・サポート
> FA技術サポート
> サンプルプログラム
> アナログ/温度
> アナログ制御
> アナログ制御 No.6 FP0 A/D変換ユニットを使用したボリューム入力
FP0R
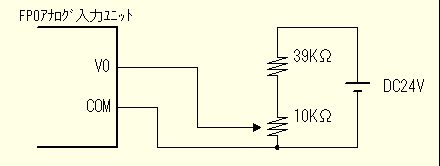
FP0 A/D変換ユニットにボリュームを接続しタイマーの設定値として使用します。

ボリューム(可変抵抗器)と抵抗器を既存のDC24Vに繋ぐことで、0~5Vの電圧を出力させることができます。
それを、A/D変換ユニットの電圧レンジで入力することで、ボリュームのつまみの位置を値に変換させることができます。

この回路では、V0-COM間の電圧は0~4.9Vになります。

実験では、WX2の値が0~3850になりました。
(計算では0~3920になりますが、抵抗やボリュームの抵抗値には誤差が存在します。)
F282スケーリング命令により入力値の最大を3800・出力値の最大を100とすることにより、入力値が3800を超えた場合も出力は100になります。

タイマー0の設定値は0~1000mSec(10mSec単位)の範囲で設定できます。
2009/9