法人向けトップ
> 電子デバイス・産業用機器
> 制御機器トップ
> サービス・サポート
> FA技術サポート
> サンプルプログラム
> 周辺機器との接続
> 変位センサ(検査・判別・測定用センサ)
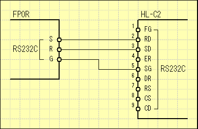
> 変位センサ(検査・判別・測定用センサ) No.4 FP0RとHL-C2の通信プログラム
HL-C2とRS232C通信を行い、測定値を読み取ります。
|
最初にパラメータ設定の為のコマンド(8種類)を送信し、それ以後、約100mSecごとに、測定値を読み出します。
|
|
注:全バイト数・少数点の位置は固定です。
(工場出荷時の設定を使用しています。)
| 通信速度: | 115200bps |
|---|---|
| データ長: | 8ビット |
| パリティ: | なし |
| ストップ: | 1ビット(固定) |
| 終端コード: | CR(固定) |
|









|