パナソニック インダストリー / 制御機器

信号を数スキャン遅らせる

解説・ラダープログラム

対象機種

PLC全機種(FP7を除く)

説明(a)

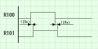
R100のON・OFFタイミングを1スキャン遅らせる。

ラダープログラム
タイムチャート

説明(b)

R200のON・OFFタイミングを2スキャン遅らせる。

ラダープログラム
タイムチャート

ページトップへ戻る

プログラマブルコントローラ サンプルプログラム集 プログラミングテクニック編 eブックをダウンロードする

ページトップへ戻る

ページトップへ戻る

商品に関するお問い合わせ
FAセンサ・システム
技術サポート

0120-394-205

ダウンロード

レーザー溶着 工法読本 レーザ溶着工法読本をダウンロードする

ライフ サイエンス分野 分注工程に おける 課題解決事例 検体検査装置編 ライフサイエンス 分注工程における課題解決事例 検体検査装置編