法人向けトップ
> 電子デバイス・産業用機器
> 制御機器トップ
> サービス・サポート
> FA技術サポート
> 設定例・設定手順集
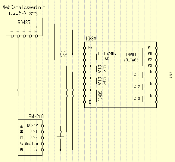
> 組み合わせ No.13 DLU + KW8M + FM-200 積算電力量とエアー積算流量の監視
KW8Mで計測した積算電力量とエアー積算流量をDLUに蓄積します。
・KW8Mに繋がれたCTから電力を測定します。
・FM-200から出力された積算パルスをKW8Mでカウントしエアー積算流量を測定します。
(カウントパルスを積算流量への換算はDLU側で行います。)
・DLUとKW8Mの間はRS485を使用した通信を行いますので最大1000mまで遠隔操作が可能です。



| 接続機器選択 | ・・・・・ | FPシリーズPLC |
|---|---|---|
| 接続方式 | ・・・・・ | 1:N |
| 通信速度 | ・・・・・ | 19200bps |
| データ長 | ・・・・・ | 8ビット |
| パリティ | ・・・・・ | 奇数 |
| ストップビット | ・・・・・ | 1ビット |
| 通信タイムアウト時間 | ・・・・・ | 3秒 |
| MEWTOCOLヘッダ | ・・・・・ | % |

| トリガ条件 | ・・・・・ | 一定周期 |
|---|---|---|
| 内容 | ・・・・・ | 5秒 |

| ロギングトリガ | ・・・・・ | No.1(5SEC) |
|---|---|---|
| レコード数 | ・・・・・ | 任意 |
| 世代数 | ・・・・・ | 任意 |

ブロック1
| 対象 | ・・・・・ | COM1(レジスタ) |
|---|---|---|
| 局番 | ・・・・・ | 1 |
| デバイス指定 | ・・・・・ | DT154、1点 |
| 蓄積内容 | ・・・・・ | 瞬時値 |
| データ形式 | ・・・・・ | 符号無し32ビット整数 |
| 換算 | ・・・・・ | する |
| 換算パラメータ | ・・・・・ | 1.00 |
| 単位 | ・・・・・ | L(リットル) |
【ポイント】
換算パラメータはFM-200の規定積算値を設定してください。品種によりこの値が換わります。

(FM-200の仕様)
ブロック2
| 対象 | ・・・・・ | 本体 |
|---|---|---|
| 局番 | ・・・・・ | 1 |
| デバイス指定 | ・・・・・ | DT100、1点 |
| 蓄積内容 | ・・・・・ | 瞬時値点 |
| データ形式 | ・・・・・ | 符号無し32ビット整数 |
| 換算 | ・・・・・ | する |
| 換算パラメータ | ・・・・・ | 0.01 |
| 単位 | ・・・・・ | KWh |
| 出力モード | ・・・・・ | 積算パルスモード |
|---|
| プロトコル | ・・・・・ | MEWT(MEWTOCOL) |
|---|---|---|
| 通信速度 | ・・・・・ | 19200 |
| ユニットNo. | ・・・・・ | 1 |
| 通信フォーマット | ・・・・・ | 8bit-o(データ長8ビット、パリティ奇数) |

2009年11月20日