法人向けトップ
> 電子デバイス・産業用機器
> 制御機器トップ
> サービス・サポート
> FA技術サポート
> システム提案
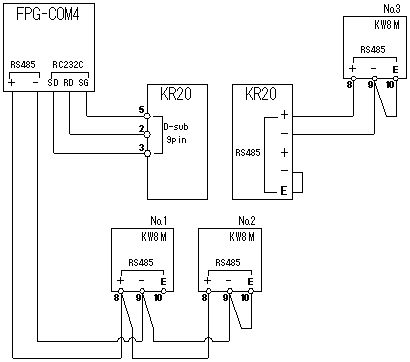
> 提案資料 No.14 DLU + KW8M 「RS485接続」と「KR20を使用した接続」の併用
工場内にRS485の伝送線をはわす場合、どうしても電線をはわすことができない箇所がありKR20などの無線に頼るケースが出てきます。
その様な場合、RS485で直接接続する部分と無線を使用して接続する部分の両方が存在します。
この事例では、その両方を同時にデータロガーユニットに接続する場合の設定と配線を説明します。

| 商品 | 品番 | 個数 |
|---|---|---|
| WebDatalogger | AFL1200 |
1 |
コミュニケーションカセット |
AFPG806 |
1 |
| KR20(RS485タイプ) | AKR2002 |
2 |
| KW8Mエコパワメータ | AKW8111 |
3 |



(この設定は、目的によって内容が変わります。目的に合わせて設定してください。)

(この設定は、目的によって内容が変わります。目的に合わせて設定してください。)

| SW1-1 | ・・・ | ON 終端局 |
|---|---|---|
| SW1-2 | ・・・ | OFF 19200bps |


【注意】
KR20には子機登録の操作が必要です。
操作方法はこちら(KR10/20 1対1データ通信の設定手順)

| プロトコル | ・・・ | MEWTOCOL |
|---|---|---|
| 局番 | ・・・ | 1~3 |
| 通信フォーマット | ・・・ | 8ビット、odd(奇数) |

